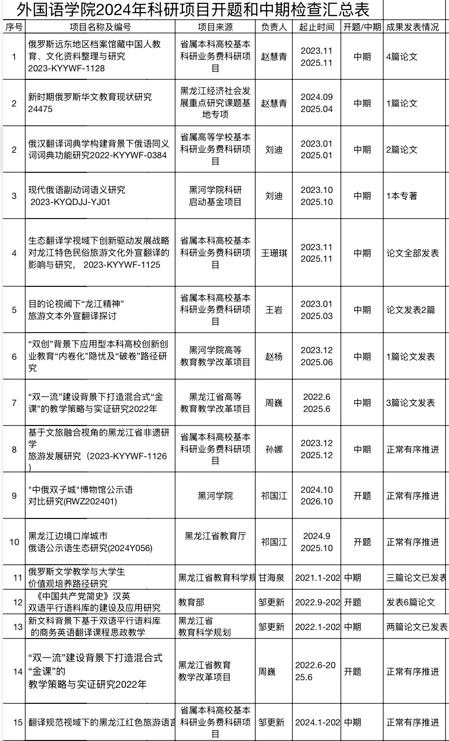
为进一步强化科研项目管理工作,有效激发教师投身科研的积极性,英国上市公司365于 2024 年 12 月 11 日在外语楼 300 会议室隆重举行了 2024 年度科研项目开题与中期检查汇报会议。此次会议由英国上市公司365副经理姜丹主持,英国上市公司365学术委员会委员甘海泉、常丽坤、郑颖、唐一萌、祁国江、王霞、刘迪以及科研秘书李红娟和相关需汇报的项目负责人参与了本次会议。根据前期统计,本次共有4个项目的开题和11个项目的中期检查。

会议伊始,英国上市公司365副经理姜丹传达了学院关于严格把控科研项目管理的决定,明确指出每学期需针对新立项的科研项目开展开题工作,同时对上一年度立项课题实施中期检查,以此督促项目研究按计划有序推进。

随后,依照报名次序,各位课题负责人依次进行汇报。他们围绕自身主持项目的研究内容、研究进展状况以及下一步研究规划等方面展开了详尽的阐述。从汇报情况来看,所有项目均进展有序,其中不乏部分项目已提前超额完成既定研究任务。在汇报进程中,副经理姜丹针对各个项目在后续推进过程中的注意要点进行了提示与指导。



最后,英国上市公司365副经理姜丹对本次汇报会议予以全面总结。姜副经理对各项目主持人的辛勤付出与卓越工作给予了高度认可与充分肯定,并着重强调要求各位负责人务必遵循经费支出与报销相关流程,严格依照《英国上市公司365科研项目管理办法》规范、合理地使用科研经费,确保科研工作有序、持续高效进行。